扫描二维码
关注官方微信
首页
学校介绍
培训课程
新闻资讯
就业招聘
无人机培训
计算机网络
工业机器人
PLC编程
养老护理
成人教育
专业成就卓越 技能成就未来
在线客服
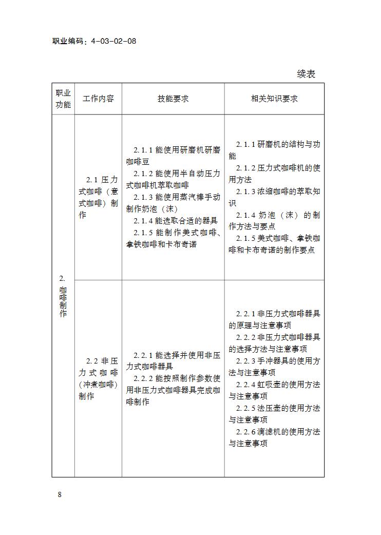
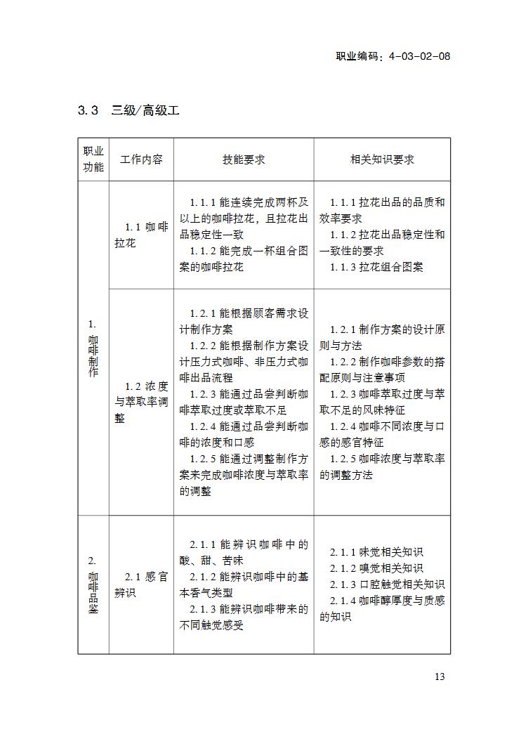
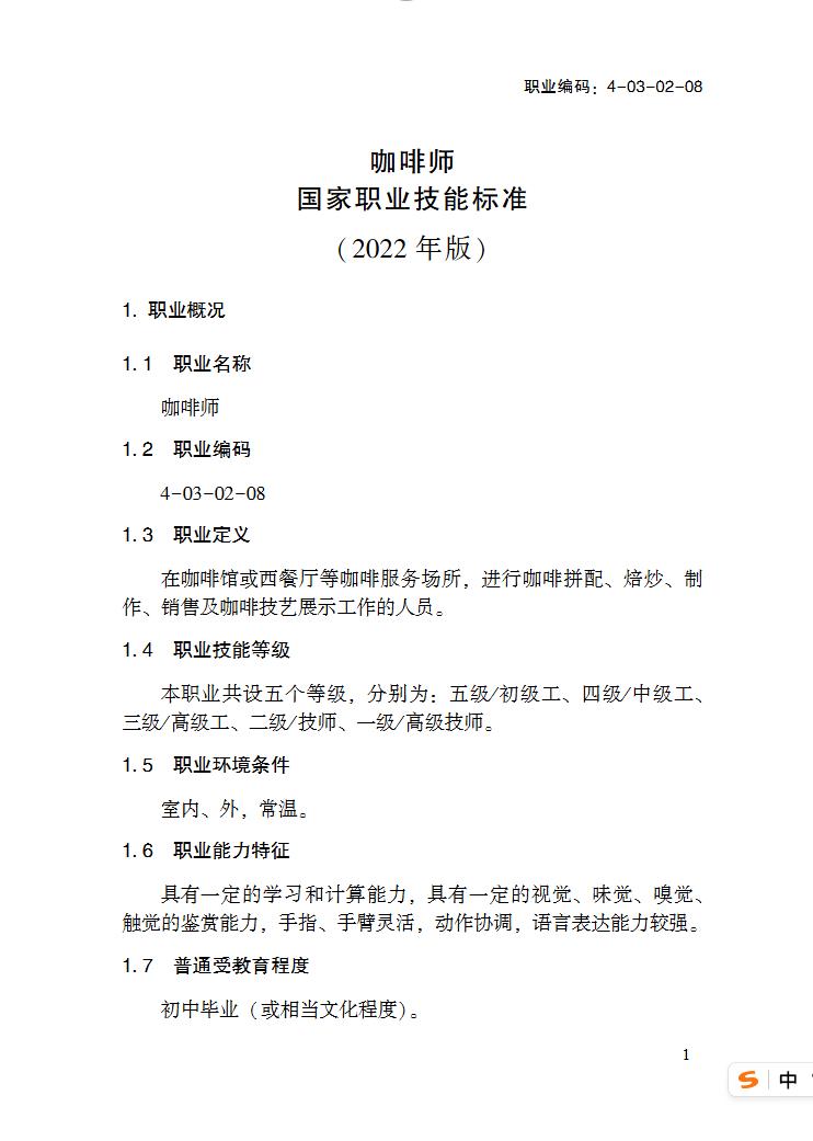
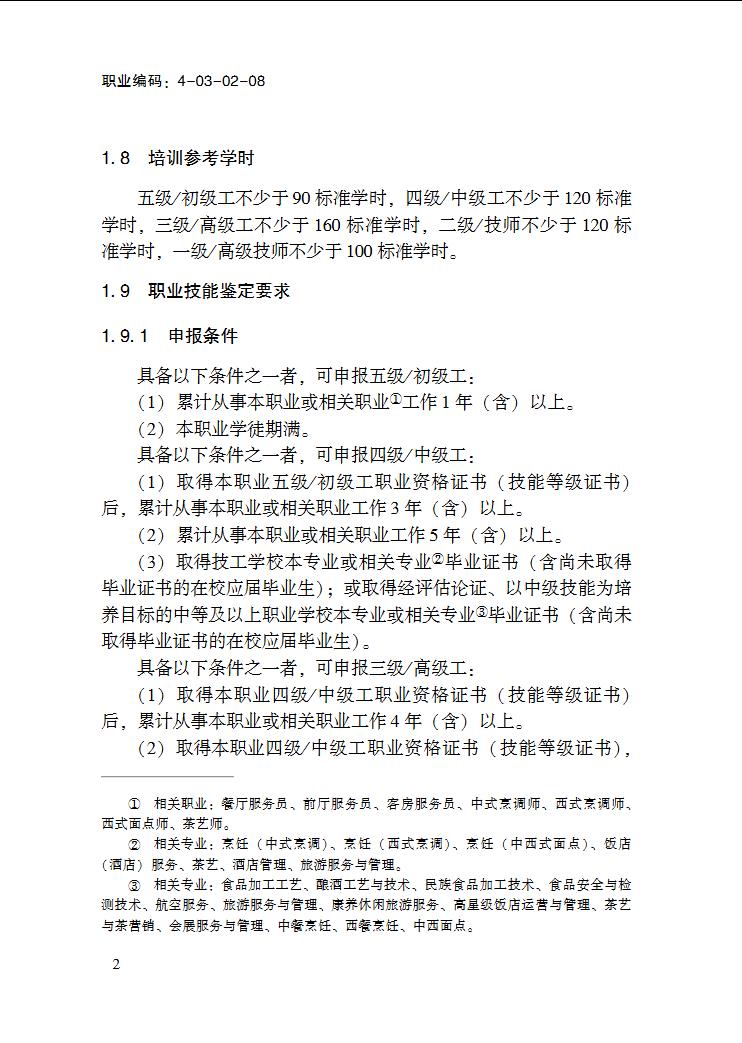
咖啡师职业标准(2022年版)
首页
ꄲ
国家职业技能标准
ꄲ
咖啡师职业标准(2022年版)
ꄴ
前一个:
无
ꄲ
后一个:
健康照护师(长期照护师)(2024年版)
创建时间:
2025-09-14
16:18
分享到:
0
넳
넲
本网站由阿里云提供云计算及安全服务
本网站支持
IPv6
本网站由阿里云提供云计算及安全服务
本网站支持
IPv6
本网站由阿里云提供云计算及安全服务
本网站支持
IPv6
本网站由阿里云提供云计算及安全服务
本网站支持
IPv6